人们对城市环境质量要求越来越高,园林绿化建设及配套的园林养护管理行业也随之兴起,园林树木的养护管理成了重中之重。同样的,对出圃的苗木要求也越来越高。
然而,各地环境不一,施工技术不同。有些绿化地段种植土壤瘠薄;有的长期干旱,没有及时对树木补充水分;有的树木任意生长,树形紊乱,无观赏价值;有的树木病虫害泛此种种,导致树木长势不良,不能充分发挥园林绿化的各种功能效益。针对这些情况。应采取哪些措施对园林树木进行养护管理呢?
近年来越来越多的大型苗圃的运营管理,偏向于“八化”。八化:多样化、标准化、容器化、规模化、设施化、机械化、专业化、信息化。其中标准化、专业化不知从何下手,蕞难把握。
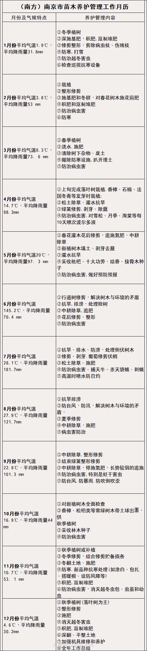
下面提供南方北方各一个标准化养护表格,为大家日常苗圃苗木养护操作提供参考。
北方苗木养护标准化工作月历
南方苗木养护标准化工作月历
